- 首頁
- >
- 升小及插班生入學資訊
- >
- 資訊
資訊
小二至小五 插班生入學申請表
2026小一入學(自行分配學位)「辦理註冊手續」注意事項
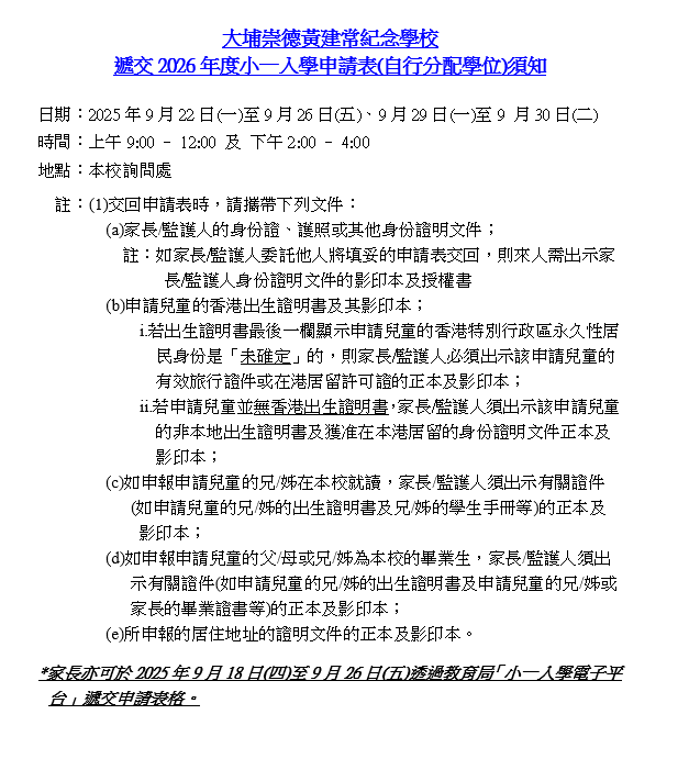
遞交2026年度小一入學申請表(自行分配學位)須知
2025年度小一入學(統一派位)辦理「小一註冊」注意事項
2025年度小一入學(自行分配學位)辦理「小一註冊」手續注意事項
遞交2025年度小一入學申請表(自行分配學位)須知
